9 лучших сервисов и программ для раскладки плитки
Автор: Кирилл Калинин





Перед плиточными работами нужно подобрать подходящую расцветку, продумать узор или композицию из разных форм и оттенков. Наконец, необходимо подсчитать количество материала, в том числе с учетом разрезов и возможного брака. Справиться с этой задачей поможет подходящая программа для раскладки плитки в ванной. Приложения можно установить на ПК или запускать в браузере.
Продумать, где разместить сантехнику, стиральную машину, шкафчики, повесить зеркало и расположить другие привычные атрибуты ванной комнаты, проще всего в программе Дизайн Интерьера 3D. У нее интуитивно понятный и полностью русифицированный интерфейс. Во встроенной библиотеке есть все необходимые предметы интерьера и материалы для отделки. Задайте размеры и форму помещения и сразу приступайте к работе над дизайном. Вы можете загрузить плитку из интернета и посмотреть, как она будет смотреться в вашей ванной!
Программы для расчета плитки на компьютере
Десктопный софт ориентирован главным образом на профессионалов. В нем вы можете создавать проекты любого масштаба. Например — продумать сложный дизайн ванных комнат в большом коттедже и автоматически рассчитать объемы всех материалов. Однако такое ПО может быть сложным в освоении и требовать достаточно мощного компьютера.
Кафель
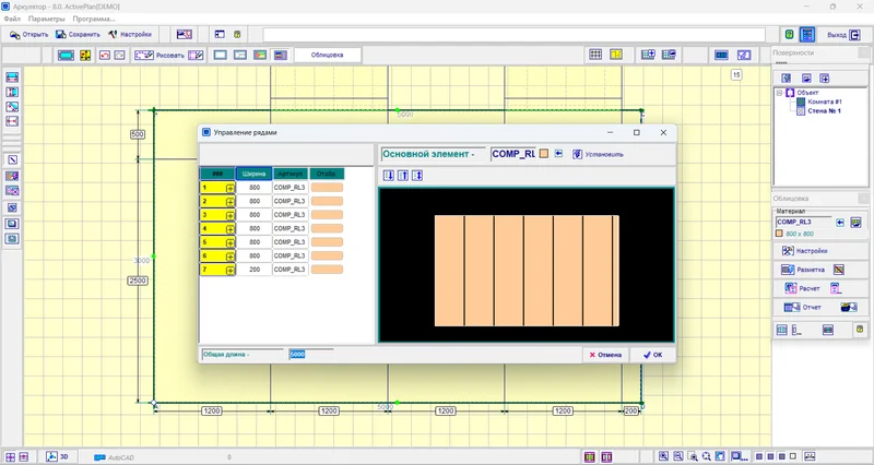
Специализированная программа для раскладки плитки на пол и стены. Предназначена для специалистов по интерьерному дизайну и отделочным работам, а также для организаций, которые занимаются продажей материалов. Существует версия для домашнего использования. В ней нельзя формировать бухгалтерскую документацию, а трехмерные визуализации генерируются по упрощенным алгоритмам. Кафель позволяет создавать помещения с собственной планировкой: с заданными размерами, расположением оконных и дверных проемов и прочим. Затем — выбрать подходящую отделку. В приложение встроены каталоги продукции популярных на территории России производителей. Для более наглядного представления можно дополнить проект сантехникой, мебелью и другими объектами. Финальную работу можно сохранить как статичное изображение или панорамную 3D-презентацию.
- Генерация качественных 3D-рендеров.
- Любые варианты укладки.
- В редакторе поверхностей можно делать произвольные изгибы, выступы и ниши в стенах.
- Сохранение пользовательских шаблонов и выбранных элементов.
PRO100
Профессиональное приложение для дизайна интерьеров, разработки и производства мебели. Раскладка плитки в программе реализована как одна из основных функций. Разработчик PRO100 сотрудничает с известными производителями бытовой техники, отделки, фурнитуры и другой продукции. Благодаря этому в редакторе есть их каталоги. Версии для домашнего использования не предусмотрены. Создание проекта начинается с планировки помещения. Далее назначаются материалы, расставляется мебель и сантехнические приборы, настраивается свет. Визуализации формируются в реальном времени.
- Автоматическая генерация смет, списков фурнитуры и материалов.
- Качественная 3D-визуализация с произвольными ракурсами.
- Проработка интерьеров и мебели с уникальным дизайном.
- Создание пользовательских галерей.
Ceramic 3D
Еще одно профессиональное решение для интерьерного дизайна. Версии для обычных пользователей распространяются по индивидуальным запросам. Ceramic 3D может использоваться как программа для укладки плитки. Изначально функционал формировался для работы именно с этим материалом. Также есть коллекция другого декора, мебели и сантехнических приборов.
В редактор встроен калькулятор смет. Финальную визуализацию можно делать в виде изображений, интерактивной панорамы или видеоролика с заданной траекторией движения камеры. Разработчик также предлагает софт для облачного рендера. Он перекладывает ресурсоемкие вычисления на сервера и поддерживает технологию виртуальной реальности (VR).
- Более 750 брендов кафеля в каталоге.
- Создание любых планировок.
- Расстановка различных элементов интерьера.
- Автоматические расчеты используемых в проекте материалов.
Аркулятор
Продвинутый калькулятор материалов и программа для расчета плитки. Для кафеля предусмотрен отдельный режим. Несмотря на внешне устаревший и несколько запутанный интерфейс, Аркулятор стабильно запускается на актуальных версиях Windows. При формировании смет можно задавать собственные формулы подсчетов или использовать встроенные алгоритмы.
- Экспорт сметы в виде электронной таблицы.
- Обработка помещений с произвольной планировкой и любой площадью.
- Создание нескольких комнат в одном проекте.
- Визуализация схем раскладки для каждой из поверхностей.
Компас 3D
Система автоматизированного проектирования (САПР). Это специальная разновидность профессионального софта для чертежей, инженерных вычислений и различных симуляций. Компас 3D может использоваться как программа по раскладке плитки. Однако готовить схемы и настраивать калькуляторы придется самостоятельно — специализированные инструменты здесь не предусмотрены.
Существует бесплатная LT-версия. Она предназначена для простых задач и первоначального знакомства с CAD-системой. Home рассчитана на домашних пользователей и предлагает больше инструментов. Например, в ней можно спроектировать водопровод.
- Автоматическое преобразование двумерных чертежей в 3D-объекты.
- Быстрый подсчет материалов.
- Проектирование любых объектов, в том числе со сложной иерархией.
- Русскоязычная документация и дистанционное обучение от разработчика.
AutoCAD
Одна из первых САПР (появилась на рынке еще в 1982 году). AutoCAD считается индустриальным стандартом в сегменте инженерного ПО. За счет универсальности подходит в том числе как программа для расчета плитки. На ее изучение может уйти достаточно много времени. К тому же стоимость лицензии высока — от $245 в месяц. Есть упрощенная LT-версия, но в ней недоступны 3D-функции.
- Поддержка 3D- и 2D-режимов.
- Расширение функционала за счет установки плагинов.
- Совместимость с другим инженерным и дизайнерским софтом.
- Специальные мобильные и онлайн-версии для доступа к проектам из любой точки мира.
Программы для раскладки плитки онлайн
Онлайн-сервисы придут на помощь, если вы задумываетесь, как сделать бюджетный ремонт в квартире. Часто они интегрированы с магазинами стройматериалов. Поэтому вы сразу можете определиться с ценами и подобрать подходящий вариант отделки. Веб-приложения запускаются в браузере. Нужно только перейти на соответствующий сайт. Однако в них не всегда можно сохранять проекты, а без соединения с интернетом воспользоваться сервисом не получится.
ViSoft
Бесплатная программа для раскладки плитки 3D онлайн. Чтобы перейти в нее, нужно выбрать «Начать демоверсию» на главной странице ViSoft. Сервис позиционируется как решение для дизайн-студий и магазинов стройматериалов. В нем можно быстро подготовить проект и сразу продемонстрировать его клиенту в наглядной форме.
Веб-приложение автоматически генерирует разные варианты раскладки. Зоны с цельным кафелем и разрезами помечаются разными цветами. При необходимости можно оставлять текстовые примечания, прикреплять изображения, расставлять сантехнику и разные предметы интерьера для ванной.
- Свободное переключение между 3D-режимом, отображением пола и выбранной стены.
- Создание настраиваемых скосов крыш (пригодится для мансард и индивидуальных жилых домов).
- Более 15 расцветок затирки швов.
- 30 предустановленных типоразмеров кафеля.
SanViz
SanViz распространяется как интерактивное решение для интернет-магазинов и демонстрационных залов. Организации могут приобрести лицензию и использовать его в качестве программы для расчета плитки онлайн на своих сайтах. Разработчики делают акцент на быстрое освоение и простое использование их продукта, но отмечают невысокое качество визуализации.
Сервис позволяет создавать произвольные планировки и узоры. Есть 3 режима использования обрезков: для обычной укладки, бордюров и специальных декоративных элементов (например, нестандартных орнаментов). Проекты изначально создаются в 3D и в любой момент можно проверять текущую смету.
- Свыше 80 тыс. вариантов кафеля в библиотеке.
- Создание собственных коллекций, например по фотографиям.
- Версии для терминалов, планшетов, ПК, сайтов и производственных отделов.
- Набор сантехники, бытовых приборов и мебели.
ПлиткаБОТ
Бесплатный онлайн-сервис для дизайна напольных и настенных покрытий. Во встроенной коллекции ПлиткаБОТ есть кафель и керамогранит. Предусмотрены готовые решения в разных палитрах и текстурах.
- Продукция 14 известных брендов в библиотеке.
- Отображение ванной в 3D, в виде упрощенной схемы или плана.
- Экспорт работы в формате 3D-редакторов.
- Подсчет стоимости материалов в реальном времени.
Подводим итоги
Мы изучили 9 популярных приложений для работы с керамической плиткой в ванных комнатах. Среди них есть профессиональные инженерные решения — AutoCAD и Компас 3D. Это сложный софт с высокой стоимостью лицензии, но он не накладывает ограничений на масштаб решаемых задач. Существует специализированное ПО, которое поставляется дизайн-студиям и продавцам строительных материалов, например SanViz, Кафель или ViSoft. Обычным пользователям-неспециалистам стоит обратить внимание на приложение Дизайн Интерьера 3D. Его легко освоить и в нем есть все, что нужно для подготовки к предстоящему ремонту.
Вам может быть интересно:
это очень просто!
Для Windows 11, 10, 8, 7, XP